Energy Balance Pseudoscience and Causality Hoax (2/2)
The messages I want to convey with this second part of the blog post are as follows:
- To complete the explanations from the first part, which can be summarized as that the energy balance theory does not rightfully derive from the laws of thermodynamics. Energy intake and energy expenditure are not necessarily neither the cause nor the solution to the obesity problem
- To clarify the causality fraud and its consequences in practice by means of a simple mathematical model of body weight dynamics, but also to explain the limitations of mathematical models.
I will use a very simple model of body weight dynamics, taken from an article (see) from Kevin Hall, a well-known promoter of the energy balance pseudoscience. In the past I have criticized the pretensions of this gentleman to interpret the forecasts of his mathematical model as scientific evidence, something always reprehensible but it is especially so in his case because he uses his results to blame the victims, the obese, for not being able to lose weight (see, see).
Model #1: A model that lacks a physiological adaptation
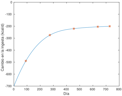
I assume hereafter that the daily energy intake is as the picture below shows (it is the relatice change with respect to the baseline, which is supposed to be a point of intake&weight equilibrium):

The model is very easy to understand. The energy intake is the input (on the left side) and the body weight is the output (on the right side). Each day we calculate (yellow block) the difference between caloric intake and energy expenditure and, in this model, that value determines the daily weight gain. The body weight is calculated as the cumulative sum (orange block) of all these daily changes.

This model does not include a physiological adaptation mechanism.
In the graph below, on the left I show the body weight evolution with time and on the right the energy expenditure evolution. By design of this model, when the energy expenditure is reduced around 200 kcal/d the body weight will stabilize. It can be shown that when the energy intake is a constant the model stabilizes its output at weight=intake/epsilon, which in this case is -200/25.8 =-7.75 kg. There is no need to run the model to know that result because, as I said above, it is part of the design of the model.

We are not seeing a rebound effect (i.e. a physiological adaptation) because in the Model #1 we do not include a physiological adaptation mechanism.
Do we deduce from this simulation that the physiological adaptation does not exist in real life and that what happens is that obese people simply eat more than they tell us? (see).
Model #2: A model that does include a physiological adaptation
Let us suppose that, triggered by the food restriction, our physiology has changed. In Model #@ we maintain that there is a certain tendency to lose body fat, driven by the fact that we are eating too little, but now our adipose tissue has become especially prone to accumulate body fat (see the lightgray block and a new yellow block that adds these two effects in the figure below):

In this new version of the model, the body weight evolves as shown in the pictures below (blue curve on the left side). The energy expenditure is reduced as shown by the blue curve on the right side. The graph on the right shows that the simulated energy expenditure has been gradually reduced by around 50 kcal/d additional to what we expected (which would be the red curve):
In this model, the body weight is not regained by «eating more than it is expended», but rather by the opposite, because the physiological adaptation that has been modeled is caused by the food restriction, i.e., for «eating an insufficient amount of food» in a sustained way. Does this model violate any laws of physics? Please consider that for our body functioning with the substrates that have not been stored is like we’ve just consumed a few grams less of food each day. It is not that hard to understand that Model #2 does not violate any law of physics or suppose an impossible situation for our body.
I believe there is no point in explaining how I implemented the physiological adaptation mechanism in Model #2. What I want to explain is that when I believe that there is a physiological adaptation and, therefore, I include an adaptation mechanism in the model, the model shows a physiological adaptation. And Model #2 is not doing anything clearly impossible: we are talking about an additional reduction of the energy expenditure of 50 kcal/d after two years. Note that the Hall calculations were that the CALERIE2 participants were consuming around 37 kcal/d more than they actually consumed (difference between black and white bars in the graph), which is a difference of the same order of magnitude of those 50 kcal/d that I have simulated. What the Hall model attributes to an increased energy intake when compared with actual data is probably caused by the physiological adaptation whose effects Hall despises.
In short, the message here is that when Hall argues that there is no physiological adaptation in reality because his model does not show a physiological adaptation, his argument is fallacious: if he included the appropriate mechanism in his model, his model would show a reduction of the energy expenditure that goes beyond his present prediction. Just as I have done. In short, his argument can be summarized as follows: «the physiological adaptation does not exist in real life because I did not want to include it in my mathematical model».
This simulation illustrates the very long equilibration time for weight loss in obese subjects and demonstrates that the weight loss plateau observed after 6 mo cannot be a result of physiological adaptation (source)
Model #3: An «energy» model that does include a physiological adaptation
Model #3 is, mathematically speaking, identical to Model #2. It also includes a physiological adaptation mechanism, but the magnitude of that reaction now changes directly the total energy expenditure and the energy balance equation is applied to compute the magnitude of the daily body fat accumulation.

Note that the evolution in time of intake, energy expenditure and body weight are identical to those of Model #2, because mathematically models #2 and #3 are identical (it has only changed at which point of the feedback loop the physiological adaptation is applied). What is different between these two models is the assumed causality.
- Model #2. Your adipose tissue stores more fat–> Your body has less fuel to spend–> your body reduces its energy expenditure
- Model #3. Your body reduces its energy expenditure–> your body has more fuel to store–> your adipose tissue stores more fat
In Model #2 the adipocytes have changed their behavior and they seek to recover the lost body fat, and the rest of the body can not spend what has already been stored in the adipose tissue. Therefore, as a consequence of gaining weight, the energy expenditure is reduced exactly like in Model #3. A reduction in the total energy expenditure would only be a consequence of the underlying physiological process that is actually causing the changes in the accumulated body fat.
For the sake of clarity, these are the weight (blue curve on the left) and energy expenditure (blue curve on the right) for Model #3:

The energy balance pseudoscience assumes that if you are regaining weight this is caused by an energy imbalance. What I am showing here is that other causalities are compatible too with the first law of thermodynamics: it is possible that the cause of gaining weight is a physiological adaptation regardless of the calorie intake or the energy expenditure. The adaptation can be driven by starvation, by losing weight, by a change in the mean size of the adipocytes or by another physiological cause. In this case, the energy expenditure would be an irrelevant possible symptom of the underlying physiological process that is indeed being caused by food scarcity. Model #2 does not violate any law of physics but it does highlight the causality fraud of the pseudoscientific energy balance paradigm.
it can be calculated that a weight loss of 20-kg body weight in an obese patient will result in an obligatory average reduction of 400 kcal in daily EE. Besides this obligatory or passive energy economy, further reductions in daily EE can also be expected as it has repeatedly been demonstrated that the fall in EE is greater than predicted by the loss of body mass, thereby underscoring the operation of mechanisms that actively promote energy conservation through adaptive suppression of thermogenesis. (source)
May be it doesn’t happen «through» suppression of thermogenesis: they are assuming that an effect is the cause.
How to avoid the physiological adaptation
From the point of view of the energy balance theory, if there is a physiological reaction equivalent to 50 kcal/d, if you eat 50 kcal less you will compensate for the physiological effect. But understanding the process requieres understanding causality: if the cause of the physiological adaptation were an excessive intake, reducing the energy intake would make the reaction disappear and the weight would remain stable. But the cause of that reaction is not necessarily that you eat «too much», but rather the opposite. The adaptation may be caused by losing weight «eating of less», i.e. by scarcity of food. If we confuse energy expenditure, a symptom, with the cause of weight regain, we will not prevent that weight regain.
What does the model predict if we even consume 50 kcal/d less? That the physiological reaction will continue to exist, because its cause is not an excessive energy intake. Reducing the energy intake is treating a symptom, the «energy balance», not fixing the actual cause of that reaction.

I do not intend to draw any conclusions as if in real life there is or not a physiological adaptation similar to the one that I have included in the model. My message is exactly the opposite! What I try to explain is that no useful conclusion can be drawn from a simulation, about the existence or inexistence of such adaptation, because a mathematical model simply does what we command it to do.
And the other conclusion has to do with causality: if a factor makes us fatter, it has to make us fatter, not necessarily have a direct effect on our energy intake or on our energy expenditure. We save money for reasons that can not be deduced by examining the factors that affect our incomes or expenses.
Further reading:

Un Comentario